39所

985工程到底是什么?
985工程,全称“面向21世纪教育振兴行动计划”,于1998年5月由时任国家主席江泽民在北京大学百年校庆上首次提出,旨在重点支持若干所高校创建世界一流大学。首批仅有9所高校入选,后来逐步扩展至39所。
全国985大学有几所?各省分布如何?
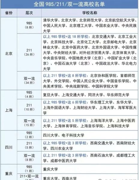
目前,**全国共有39所985大学**,分布在全国18个省市。具体名单如下:
- 北京(8所):清华大学、北京大学、中国人民大学、北京航空航天大学、北京理工大学、中国农业大学、北京师范大学、中央民族大学
- 上海(4所):复旦大学、上海交通大学、同济大学、华东师范大学
- 江苏(2所):南京大学、东南大学
- 浙江(1所):浙江大学
- 安徽(1所):中国科学技术大学
- 福建(1所):厦门大学
- 山东(2所):山东大学、中国海洋大学
- 湖北(2所):武汉大学、华中科技大学
- 湖南(3所):中南大学、湖南大学、国防科技大学
- 广东(2所):中山大学、华南理工大学
- 四川(2所):四川大学、电子科技大学
- 重庆(1所):重庆大学
- 陕西(3所):西安交通大学、西北工业大学、西北农林科技大学
- 天津(2所):南开大学、天津大学
- 吉林(1所):吉林大学
- 黑龙江(1所):哈尔滨工业大学
- 辽宁(2所):大连理工大学、东北大学
- 甘肃(1所):兰州大学
985大学与211大学有何区别?
很多考生和家长常把“985”和“211”混为一谈,其实两者有本质区别:
- 数量不同:211大学共112所,985大学仅39所。
- 层次不同:985高校是从211中再精选出的“尖子生”,资源倾斜更明显。
- 资金投入:985高校每年获得中央财政专项经费远高于211高校。
- 国际排名:QS、THE等国际榜单中,985高校整体表现更优。
985高校最新排名(2024软科版)
以下为软科2024年中国大学排名中,**39所985高校的前十名**:
- 清华大学
- 北京大学
- 浙江大学
- 上海交通大学
- 复旦大学
- 南京大学
- 中国科学技术大学
- 华中科技大学
- 武汉大学
- 中山大学
如何快速判断一所大学是否为985?
方法一:查看教育部官网“985工程”专栏,名单一目了然。

方法二:搜索“学校名+985”,若出现“入选985工程”字样即为真。
方法三:观察学校官网简介,985高校通常会在首页显著位置标注。
985大学录取分数线有多高?
以2023年**北京理科**为例:
- 清华大学:688分
- 北京大学:687分
- 复旦大学:679分
- 上海交通大学:678分
- 浙江大学:675分
注:不同省份、不同专业差异极大,建议以各省考试院公布数据为准。
985大学有哪些“隐藏福利”?
1. **保研率高**:多数985高校保研率超30%,部分顶尖专业可达50%。

2. **出国交流机会多**:与MIT、斯坦福等名校有联合培养项目。
3. **校友资源强大**:华为、腾讯等头部企业校招时优先面向985毕业生。
4. **科研经费充足**:本科生即可参与国家级实验室项目。
未来985高校会被“双一流”取代吗?
不会完全取代,但**“双一流”已成为新的国家战略**。2017年起,教育部将“985工程”“211工程”统筹为“双一流”建设,但原985高校全部入选“双一流”A类,其地位依然稳固。可以理解为:**985是“老牌贵族”,双一流是“新晋豪门”**。
常见问题快问快答
Q:985大学有专科吗?
A:没有,985高校均为本科及以上层次。
Q:985大学会扩招吗?
A:近年整体保持稳定,部分高校通过“强基计划”小幅增加基础学科名额。
Q:非985的211大学值得读吗?
A:看专业,如**北京邮电大学的信息类、上海财经大学的财经类**,就业竞争力不输部分985。
还木有评论哦,快来抢沙发吧~