大学生如何写论文_论文写作格式要求

新网编辑 文化百科 33

一、大学生写论文到底难在哪?

很多同学把“写论文”等同于“复制粘贴”,结果一提交就被导师打回。真正困扰大家的,其实是选题没方向、结构不清晰、格式总出错这三座大山。

大学生如何写论文_论文写作格式要求-第1张图片-星辰妙记
(图片来源网络,侵删)

自问:为什么别人一周能写完,我却拖到期末?
自答:差距不在打字速度,而在前期准备与写作流程的系统化。


二、如何快速确定选题?

1. 从课程大作业里“挖金矿”

把老师布置的课后思考题、实验报告翻出来,把其中最有争议或数据最充分的小点放大,就能变成一个可操作的选题。

2. 用“三问法”验证选题价值

  • 有没有人已经研究过?——查CNKI、万方,同类文献少于20篇为佳。
  • 我能否拿到一手数据?——问卷、实验、访谈,至少保证一种数据来源
  • 结论能否反作用于课堂?——能让老师或同学产生“原来如此”的感叹,选题就成立。

三、论文写作的黄金结构

1. 摘要:200字讲清“五要素”

背景、目的、方法、结果、结论各用一句话,千万别出现“本文认为”“笔者发现”这类口水词。

2. 引言:三步走抓住读者

  1. 用最新数据或热点事件抛出痛点
  2. 梳理前人研究,指出空白或矛盾
  3. 亮出本文创新点,一句话概括研究贡献

3. 正文:两种逻辑框架任选

框架类型适用场景段落提示词
并列式案例分析、政策比较首先、其次、再次
递进式实验研究、模型推导第一步、第二步、第三步

4. 结论:避免“喊口号”

定量数据回答引言提出的问题,再给出两条以内可操作的建议即可。


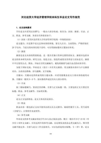
四、论文写作格式要求逐条拆解

1. 字体与行距

正文宋体小四,1.5倍行距;英文与数字用Times New Roman。标题层级不要超过三级,否则查重系统会误判。

大学生如何写论文_论文写作格式要求-第2张图片-星辰妙记
(图片来源网络,侵删)

2. 参考文献国标GB/T 7714

期刊、专著、学位论文的格式各不相同,用NoteExpress或EndNote一键生成,再手动核对作者姓名是否全拼。

3. 图表规范

  • 图题在图下方,表题在表上方
  • 所有图表必须在正文里被引用一次,且按出现顺序编号。

4. 页边距与页码

2.5cm,下2cm,左3cm(装订侧),右2cm;页码从引言第一页开始用阿拉伯数字,封面与目录不显示。


五、降重与润色技巧

1. 主动句改被动句

例:本文发现……→……被证实

2. 同义词替换+语序调整

把“经济增长”换成“GDP增速”,再调整定语位置,查重率立降5%

3. 朗读法找语病

打印出来大声读,凡是读不顺的地方就是逻辑漏洞

大学生如何写论文_论文写作格式要求-第3张图片-星辰妙记
(图片来源网络,侵删)

六、常见疑问快问快答

Q:可以引用百度百科吗?
A:可以,但只能作为背景介绍,且需二次查证权威来源。

Q:英文文献看不懂怎么办?
A:先读摘要和结论,再用知网“翻译助手”逐段翻译,最后对照原文核对专业术语。

Q:导师说“没有理论深度”怎么改?
A:在讨论部分引入一个经典模型(如SWOT、PEST),把数据结果嵌进去即可。


七、一周完成论文的时间表

时间任务工具推荐
周一确定选题+下载20篇核心文献CNKI高级检索
周二写引言+做图表Excel、Python Matplotlib
周三完成正文主体Grammarly语法检查
周四降重+润色PaperPass查重
周五格式调整+打印学校模板+PDF虚拟打印

八、把论文变成“代表作”的隐藏加分项

1. 在附录里放原始问卷或实验代码,体现科研诚信。
2. 致谢部分具体点名帮助过你的同学、老师,避免套话。
3. 投稿学院学术论坛,即使只拿优秀奖也能写进简历

发布评论 0条评论)

还木有评论哦,快来抢沙发吧~