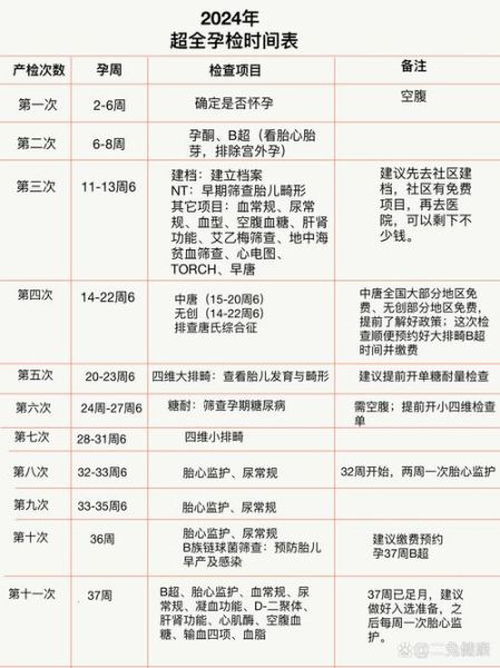
很多准妈妈第一次拿到产检手册时都会问:孕妇必须做哪些检查?孕早期到晚期检查时间表到底怎么安排? 其实,从确认怀孕到分娩,整个孕期大约需要10~12次系统产检,每一次都有明确目的。下面用问答+时间轴的方式,把关键项目、注意事项和省钱技巧一次讲透。

第一次产检:6~8周——确认宫内活胎
关键词:B超、孕酮、HCG翻倍
- 阴超/腹超:排除宫外孕、葡萄胎,确认胎心胎芽。
- 抽血三项:HCG、孕酮、甲状腺功能(TSH)。
- 建卡材料:身份证、医保卡、空腹(方便同一天抽血)。
问:孕酮低一定要补黄体酮吗?
答:单次孕酮值波动大,需结合HCG翻倍+B超结果综合判断,盲目保胎反而增加血栓风险。
NT检查:11~13⁺⁶周——早唐筛查黄金期
关键词:NT厚度、鼻骨、早唐血清
- NT超声:测胎儿颈项透明层厚度,≥3mm提示染色体异常风险。
- 早唐血清:抽血查PAPP-A、free β-hCG,联合NT提高检出率。
- 预约技巧:11周前预约,错过14周就无法补做。
问:NT增厚孩子还能要吗?
答:先别慌,约无创DNA或羊水穿刺进一步确诊,60%以上增厚胎儿最终证实健康。
唐筛/无创/羊穿:16~22周——染色体异常排查
对比表:三种方案怎么选?

| 项目 | 检出率 | 风险 | 费用 | 适合人群 |
|---|---|---|---|---|
| 普通唐筛 | 60~70% | 无 | 200~400元 | 低风险、年龄<35岁 |
| 无创DNA | 95%以上 | 无 | 1200~2500元 | 临界风险、错过羊穿时间 |
| 羊水穿刺 | 99% | 0.1~0.3%流产率 | 3000~5000元 | 高龄、NT异常、家族遗传史 |
问:做了无创还要做四维吗?
答:必须做!无创查染色体,四维查结构畸形,两者互补。
大排畸超声:20~24周——胎儿结构“质检”
重点扫查部位
- 脑部:侧脑室、小脑蚓部
- 心脏:四腔心、左右流出道
- 面部:唇腭裂
- 四肢:长骨长度、手足姿势
- 胎盘:位置、成熟度,前置胎盘需28周复查
问:宝宝趴着看不到脸怎么办?
答:吃点巧克力、爬楼梯,30分钟后复测,80%能转过来。
糖耐量试验:24~28周——妊娠糖尿病筛查
流程口诀:空腹→喝糖→1小时→2小时
- 前晚22点后禁食,可喝少量水。
- 医院抽空腹血糖,喝75g葡萄糖水。
- 1小时、2小时各抽一次血,任意一项超标即诊断。
问:糖水太甜吐了要重做吗?
答:呕吐量<50ml可继续;大量呕吐需改天重做,建议自带吸管减少刺激。

小排畸+胎心监护:30~34周——胎儿生长评估
新增项目
- 小排畸超声:补漏大排畸未看清的结构,评估胎位、羊水量。
- 胎心监护(NST):32周开始,每次20分钟,看胎动时心率加速。
- B族链球菌(GBS):35~37周取阴道分泌物,阳性分娩时需抗生素。
问:胎心监护不过关怎么办?
答:左侧卧、吸氧后复测,持续无反应需做生物物理评分。
足月产检:36~40周——分娩前最后冲刺
每周必查
- 超声+脐血流:估重、胎盘分级、羊水量。
- 内检:宫颈成熟度、胎头衔接。
- 血常规、凝血:预防产后出血。
问:超声估重7斤还能顺产吗?
答:结合骨盆测量、孕妇身高体重,±500g误差很常见,最终由产科医生评估。
省钱攻略:医保、生育险、免费项目
这些检查可免费/报销
- 建卡地社区医院:早唐血清、血常规、尿常规、HIV梅毒乙肝。
- 职工医保:住院分娩费用按90%报销。
- 无创DNA:部分省市纳入生育保险,提前电话社保局确认。
常见误区一次说清
误区1:B超做多会伤胎儿?
答:超声利用声波成像,无辐射,国际指南证实安全。
误区2:唐筛低风险就高枕无忧?
答:唐筛假阴性率约30%,大排畸仍需仔细查结构。
误区3:胎心监护越快越好?
答:正常范围110~160次/分,持续>160或<110才提示缺氧。
把这份孕妇必须做哪些检查_孕早期到晚期检查时间表收藏在手机备忘录,每次产检前翻一翻,少跑冤枉路,多一份安心。
还木有评论哦,快来抢沙发吧~